| নং | শিরোনাম | সেবার ধাপ | কার্যকলাপ |
|---|---|---|---|
| | |||
| ১ | প্রশিক্ষণ | দেখুন | |
| ২ | বার্ড-ফ্লু ক্ষতিপূরণ প্রদান | দেখুন | |
| ৩ | ঋণ বিতরণ | দেখুন | |
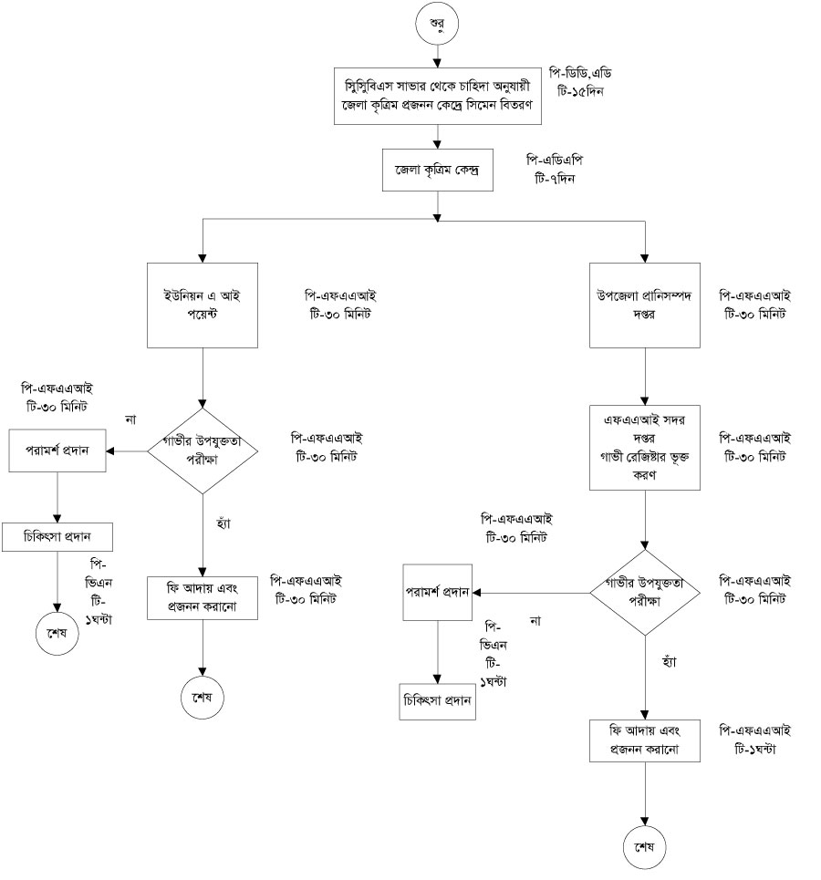
| ৪ | কৃত্রিম প্রজনন সম্প্রসারণ | দেখুন | |
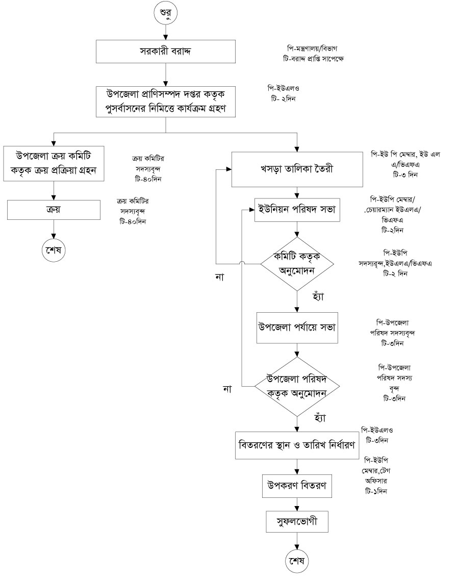
| ৫ | পুনর্বাসন ও উপকরণ সহায়তা | দেখুন | |
| ৬ | প্রানিজাত উৎপাদিত পন্য বিক্রয় | দেখুন | |
| ৭ | গবাদি পশুর টিকাদান ও হাঁস-মুরগীর টিকাদান | দেখুন | |
| ৮ | গবাদি পশুর চিকিৎসা প্রদান | দেখুন |